Lebt ewig! lebt und wachst und blühet!/ Piastus stamm-baum spross und grün,/ Biss sich die ewigkeit bemühet,/ Den lauff der zeiten einzuzihn,/ Und euch auff höhern thron erhebe!/ Piastus hauß blüh, wachs und lebe!
- phycology
- phyletic evolution
- PhyloCode
- phylogenesis
- phylogenetic bush
- phylogenetic drift
- phylogenetic net
- phylogenetic shrub
- phylogenetic species
- phylogenetic systematics
- phylogenetic tree
- phylogenetics
- phylogram
- phylotypic stage
- phylum
- physiocentric
- physiological chemistry
- physiological genetics
- physiological morphology
- physiological regeneration
- physiological species
Result of Your Query
phylogenetic treearbre généalogique (fr.); Stammbaum (ger.)
-
1) Lineal descent from an ancestor; ancestry, pedigree. (OED 2012)
- 1661
-
Gryphius, A. (1661). Verliebtes Gespenst und Die geliebte Dornrose (Lustspiele, Stuttgart 1878): 339.
- 1689
-
also kamen Fürstliche Kemfer mehrmals empor / wenn man meinte / der Stamm-Baum wäre mit Strumpff und Stiel ausgerottet.
Lohenstein, C. von (1689). Arminius, vol. 1: 1079; cf. 293; 1313 (acc. to DWB Arch.).
- 1702
-
Stamm-baum/m. Stamm-register/n. Legnaggio, Albero di consanguinità.
Kramer, M. (1700-02). Das herrlich Grosse Deutsch-Italiänische Dictionarium, 2 vols.: II, 905.
-
2) A table exhibiting the relation of ancestors to descendants under the form of a tree with spreading branches; also, a table showing the descent of animal species from a supposed common origin. (OED 2011)
- 1764
-
[L'Echelle de la nature pourroit, comme je le disois, n'être pas simple, & jetter de côté & d'autre des Branches principales, qui pousseroient elles-mêmes des Branches subordonnés.
Bonnet, C. de (1764-65). Contemplation de la Nature (OEuvres d’Histoire Naturelle et de Philosophie, vol. 7-9, Neuchâtel 1781): I, 162; cf. Buffon, G.L.L. (1766). De la dégéneration des animaux (OEuvres complètes, vol. IV, Paris 1868, 127-144): 136.]
- 1766
-
At omnium optime Arboris imagine adumbraretur Corporum organicorum Systema, quae a radice statim, e simplicissimis plantis atque animalibus duplicem, varie contiguum proferat truncum, Animalem & Vegetabilem; Quorum prior, per Mollusca pergat ad Pisces, emisso magno inter haec Insectorum laterali ramo, hinc ad Amphibia; & extremo cacumine Quadrupedia sustineret, Aves vero pro laterali pariter magno ramo infra Quadrupedia exsereret.
Pallas, P.S. (1766). Elenchus zoophytorum: 23.
- 1766
-
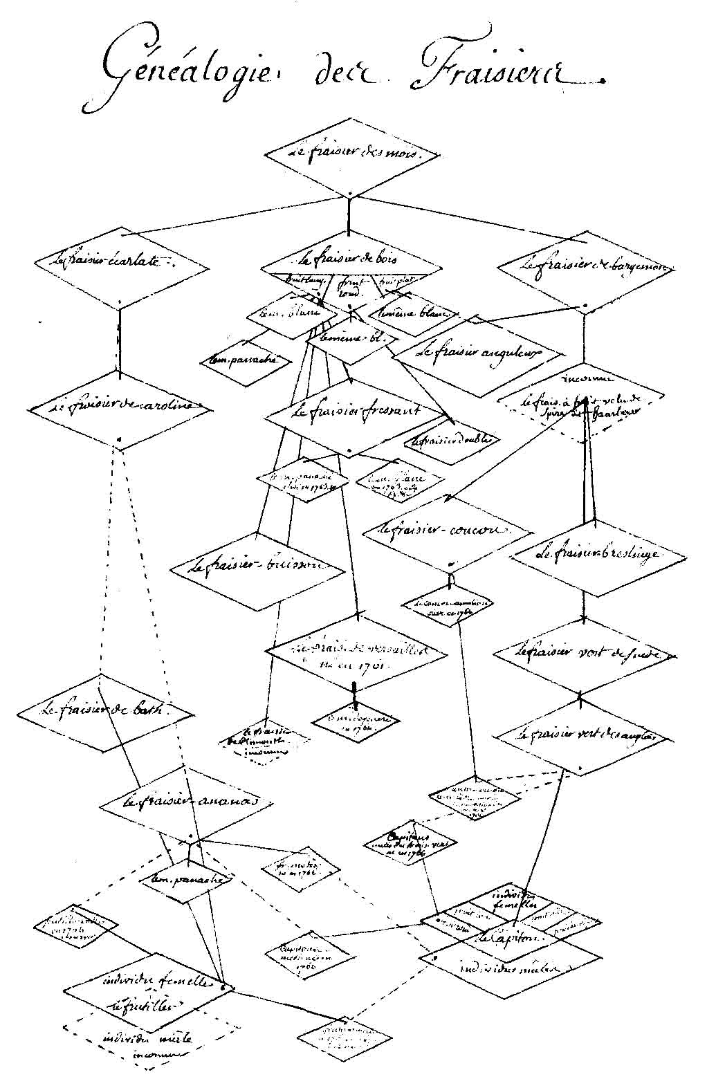
Le Fraisier-ananas IX présente, dans l’arbre généalogique, une filiation d’une autre nature
Duchesne, A.N. (1766). Histoire naturelle des Fraisiers: 227; cf. 221.
- 1786
-
in diesem Sinne dürfte die Naturgeschichte wohl nur eine Wissenschaft für Götter und nicht für Menschen seyn. Wer ist Vermögend den Stammbaum auch nur einer einzigen Varietät bis zu ihrer Gattung hinauf darzulegen, wenn sie nicht etwa erst unter unsern Augen aus einer andern entstand?Forster, G. (1786). Noch etwas über die Menschenraßen. Teutscher Merkur 1786 (4. Quart.), 57-86: 80.
- 1801
-
Une figure semblable à celle d’un arbre généalogique, m’a paru plus propre à faire saisir l’ordre & la gradation des séries ou rameaux, qui forment les classes & les familles. Cette figure, que j’appelle arbre botanique, montre les rapports que les différentes séries de plantes conservent entr’elles, quoiqu’en s’éloignant du tronc; de même qu’un arbre généalogique montre l’ordre dans lequel les différentes branches d’une même famille sont sorties de la tige à laquelle elles doinvent leur origine.
Augier, A. (1801). Essai d’une nouvelle classification des végétaux: 2.
- 1838
-
Hier sagt uns dasselbe Gefühl, daß die Species jeder dieser Familien keine von der Natur uranfänglich geprägte Medaillen sind, sondern daß ihre Stammbäume rückwärts immer mehr convergiren und sich in einer Wurzel verlieren, welche wohl in den meisten Fällen längst die Erde birgt
H.H. [Hauff, H.] (1838). Die Menschenracen. Deutsche Vierteljahrs-Schrift 2, 170-248: 234.
- 1876
-
Jene Stammbäume unseres Geschlechtes, welche eine mehr künstlerisch angelegte als wissenschaftlich geschulte Phantasie in fesselloser Ueberhebung entwirft, sie sind etwa so viel werth, wie in den Augen der historischen Kritik die Stammbäume homerischer Helden.
DuBois-Reymond, E. (1876). Darwin versus Galiani: 15.
- 1909
-
Heute werden Stammbäume fast allgemein von den Biologen stillschweigend aufgegeben
Rádl, E. (1905-09). Geschichte der biologischen Theorien, 2 vols.: II, 283.
- 1936
-
the objective fundamental scheme for all phylogenetic trees should, in my opinion, rather be something like the construction of fig. 31. Of course, for very simple cases the two-dimensional scheme is sufficient and for that reason preferable; for all other, however, I think the three-dimensional tree is more logical and promising.
Lam, H.J. (1936). Phylogenetic symbols, past and present (being an apology for genealogical trees). Acta Biotheor. 2, 153-194: 186; cf. Zimmermann, W. (1931). Arbeitsweise der botanischen Phylogenetik und anderer Gruppierungswissenschaften. In: Handbuch der biologischen Arbeitsmethoden sect. 9, 3, 2, 941-1053: 1044.